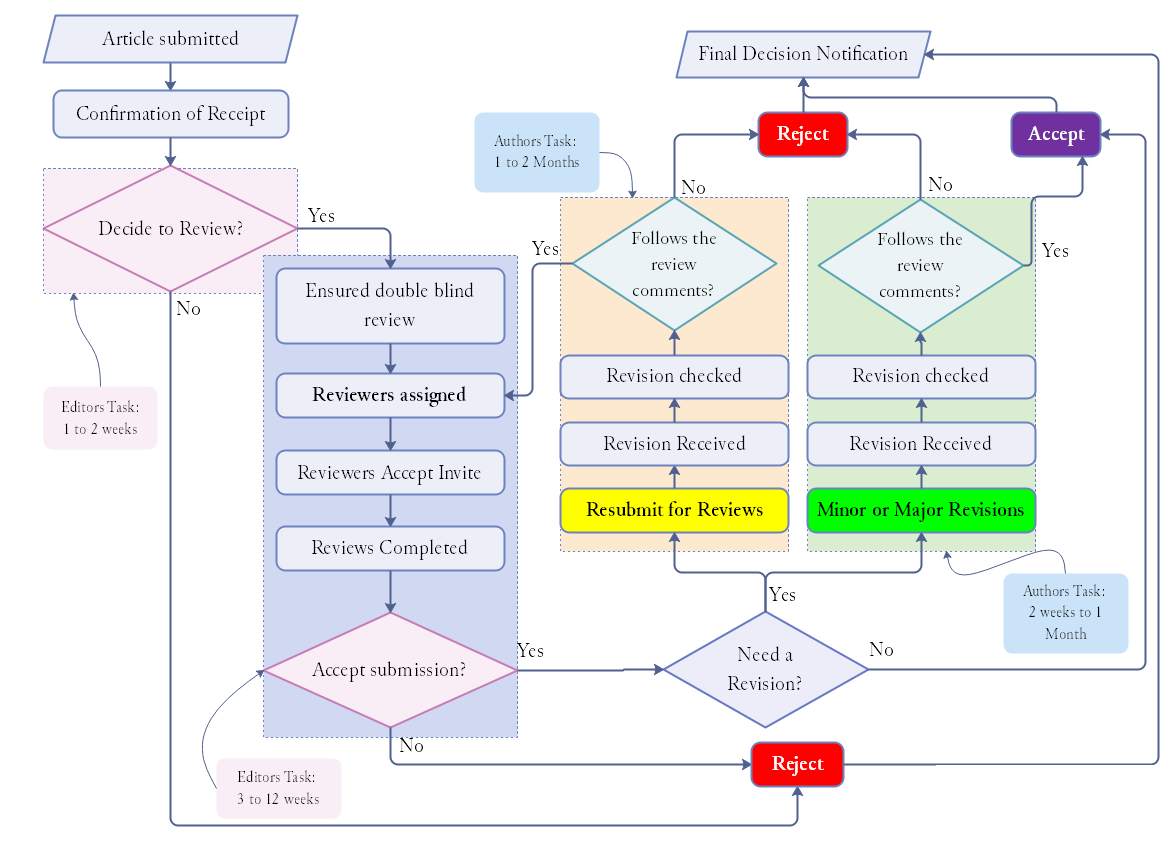
Some policies in reviewing process of Al-Jamahiria : Jurnal Komunikasi dan Dakwah Islam :
- All manuscripts submitted to this journal must follow Focus and Scope and Author Guidelines of this journal. The submitted manuscripts must fulfil scientific merit or novelty appropriate to the focus and scope of this journal.
- All manuscrips submitted to this journal must be written in good English. Authors for whom English is not their native language are encouraged to have their paper checked before submission for grammar and clarity. The work must not have been published or submitted for publication elsewhere.
- The submitted manuscripts to this journal will be peer-reviewed at least 2 (two) expert reviewers from Reviewers. The reviewers give scientific valuable comments improving the contents of the manuscript. Sometimes (if required) a third peer-reviewer is needed to give critical comments to the submitted manuscript. The review process used in this journal is double blind review system.
- All submitted manuscripts must be free from plagiarism contents. All authors are suggested to use plagiarism detection softaware to do the similarity checking (please use Turnitin to check the similarity). Editors will also check the similarity of manuscripts in this journal by using a Turnitin software.
- Final decision of manuscript acceptance is solely made by Editor in Chief (together with Associate Editors and Editorial Board if required for consideration) according to reviewers critical comments. The final decision of manuscript is solely based on the Associate Editor and Editorial Board final review which considering peer-reviewers comments (but not solely by Reviewer).
- Publication of accepted articles including the assigning the article to published issue will be made by Editor in Chief by considering sequence of accepted date and geographical distribution of authors as well as thematic issue.
Al-Jamahiria : Jurnal Komunikasi dan Dakwah Islam Review Process

